学校主页
网站首页
中心概况
中心简介
现任领导
组织机构
创业导师
联系方式
教学成果
规章制度
培养计划(实验班)
教师荣誉
科技竞赛
大创计划
学生专利
社会影响
创新创业活动
竞赛专栏
活动预告
创业下午茶
案例企业专访
获奖团队访谈
大创团队调研
政策指南
文件下载
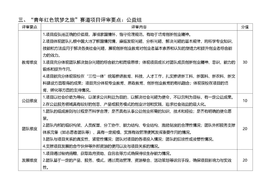
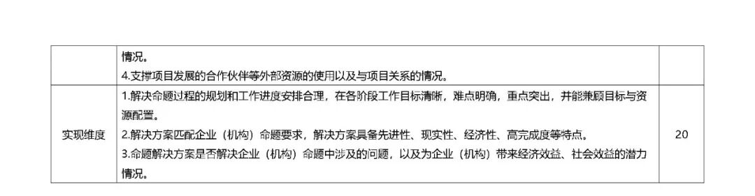
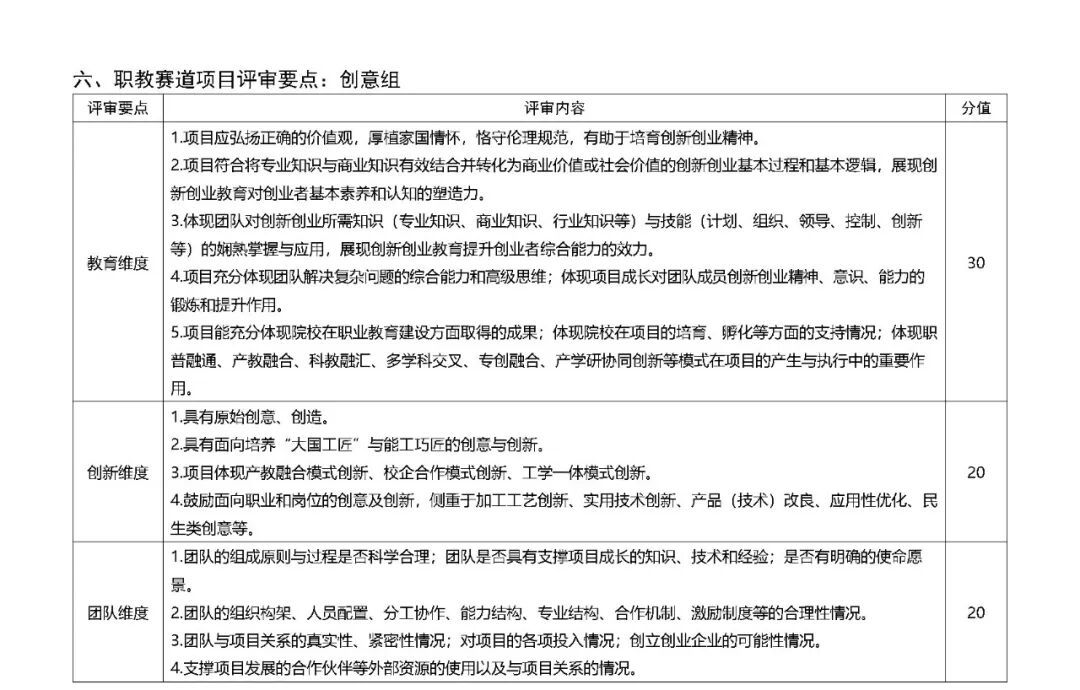
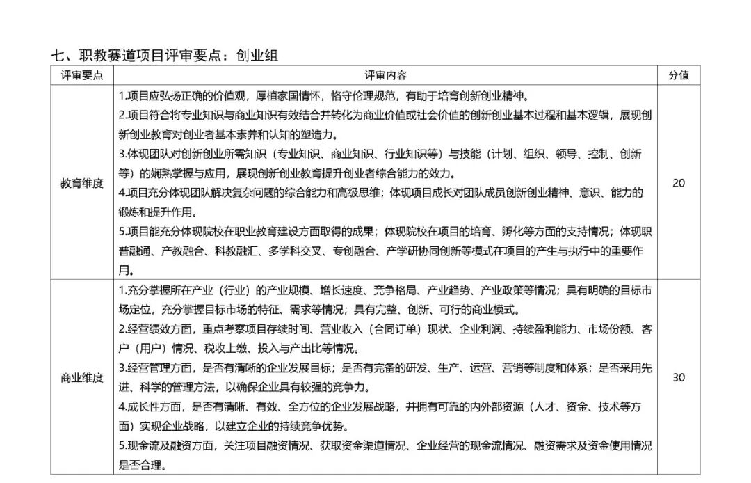
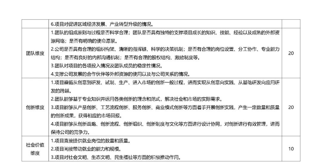
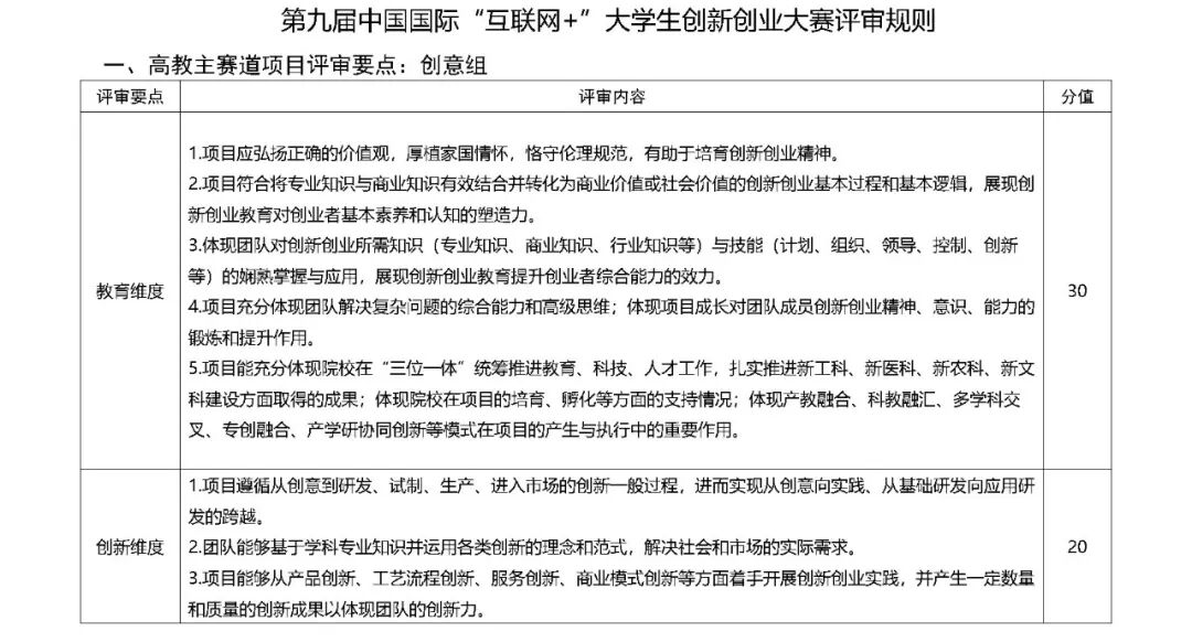
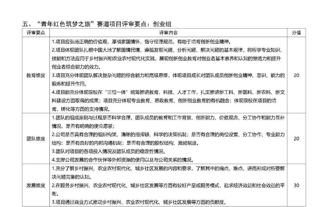
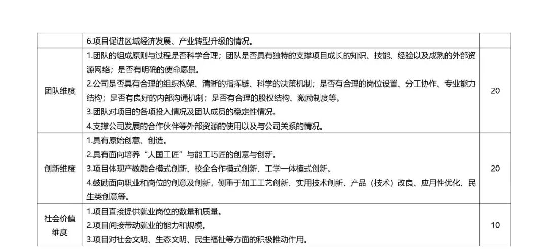
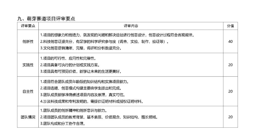
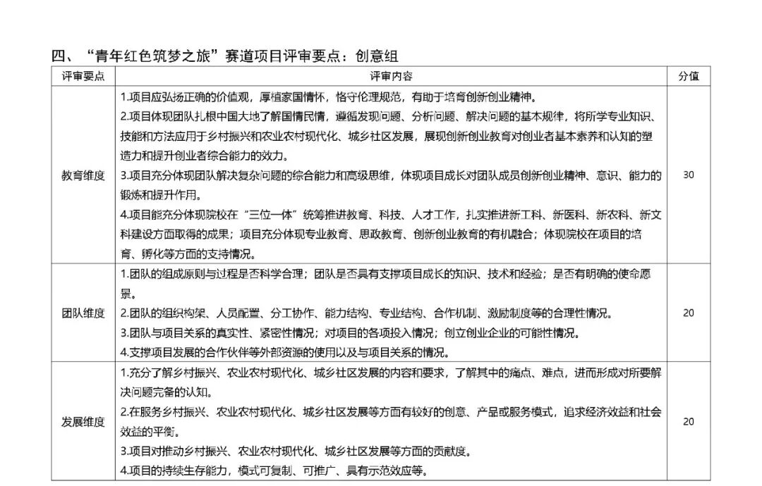
第九届中国国际“互联网+”大学生创新创业大赛评审规则
2023-06-28
点击:
58